英国前程国际于2008年成立,专门从事英国财税业务,随着国际贸易的增长,后来也比较擅长跨境电商相关业务以及跨境出海等服务,涵盖Fintech和支付行业。
01
认识英国前程国际公司
公司主要专注于4个领域,分别是金融服务、海外财税、跨境出海以及Fintech支付领域。
主要业务有注册英国公司、注册爱尔兰公司,并提供英国注册地址和爱尔兰注册地址,代开英国本地的银行账户,包括公司账户和个人账户,同时还代办英国银行卡,为广大的游戏开发、游戏出海以及海外广告提供配套服务。
除此之外,公司还为传统的贸易、跨境电商、海外仓、Amazon和EBay、独立站等提供服务,专门为英国离岸公司做海外的税务筹划,包括英国的财税和代理记账以及秘书提醒服务。

与此同时,公司业务还涉及英国的VAT、欧盟的EORI,即做进出口必备的税号。提供海外置业与境外的财富管理,英国的房产的报税和管家服务,包括英国商标的注册和欧盟商标的注册。
团队还有英国皇家认证翻译,与英国签一些法律合同或比较正式的合同时,翻译的文书需要找英国的皇家认证翻译。
此外,游戏开发者和电商出海都需要英国本地的手机卡接收验证短信,公司也可以提供服务。
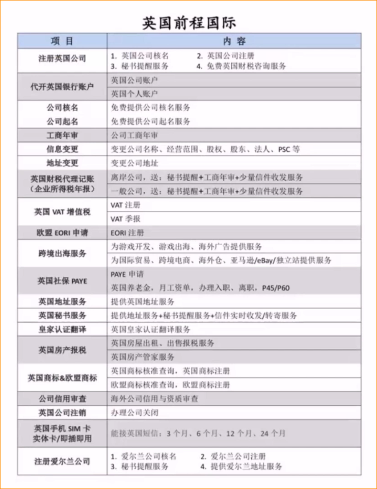
下图是前程国际的服务项目表。

前程国际拥有一家下属公司——MID,这是一家英国的金融服务机构,前程国际主营财税方面, MID则主要联合英国当地银行和保险公司,比如在英国当地银行开户,办理英国银行卡。
国内有些公司办的是立陶宛、爱沙尼亚、拉脱维亚或波罗的海的 EMI牌照,但出于一些政治原因,比如台湾问题,导致运作起来可能会不顺畅。总的来说,世界上还是英国的支付牌照EMI的含金量比较高。
如果有人想从事支付行业,英国前程国际可以帮助大家申请英国的EMI/EMD牌照,基于公司主营金融财税方面,多年和英国、欧盟的银行打交道,因此对英国和欧盟银行业的 KYB和KYC了如指掌,包括其风控系统和反洗钱系统。可以为大家解决支付、跨境资金或开户等问题。
与中国不同,英国银行体系是一成不变的,中国公安系统时常有严打卖淫嫖娼、严打投机倒把、严打盗窃等措施,英国作为老牌资本主义国家,不存在严打的问题,英国银行体系有自己的思维逻辑,合规性相关规定都会在风控系统里说明。
但合规和风控系统是不对外公布的,因此只要不触碰其底线,不做反常理的事情,银行也就不会检查账户。要注意的是,英国人的文化习性和亚洲人的不同,只要按照英国人的想法行事,账户使用起来自然很流畅。
02
开办英国公司优势
首先,英国在世界上的知名度、认可度和可信度非常高。英国是第一个进行第一次工业革命的国家,并占领了很多的殖民地,比如新加坡、香港等,因此很多游戏开发及贸易从业者,首先推选的注册地就是英国。

其次,英国公司被全球银行业认可,而在一些特别小的国家或者一些不太知名的国家注册则是不被大多数银行业认可的。
除此之外,英国公司可以做到合理避税,2015年 G20签署协议,打击全球的避税天堂,BVI英属维尔京群岛、开曼这些避税天堂都受到了严重的打击。
因此,在实操过程中,不太推荐大家注册这些避税天堂的公司。
一方面,很多银行明确表示,如果注册的是开曼或BVI的公司,英国或西欧的银行业会拒绝开户,影响公司的信用和口碑,所以英国的公司注册下来开户还是很方便的。
另一方面,非英国本地经营的公司能够享受零赋税政策,如果注册了一家英国公司,但是实际经营没有在英国本地发生,也就是说没有在英国有流通的资金,则可以不用交税。
英国还有一条有关个人所得税的法律明确规定,在英国本岛居住不满183天是不用交税的,以此来避免双重征税。这是属于政策下的免税,而非避税。
在英国除了资金能够自由流动,同时个人隐私也受到了非常好的保护,包括公司隐私和个人隐私,可以说是全球中最好的。
最后,对比注册别地的公司,比如香港公司、新加坡公司、美国公司,注册英国公司速度快,委托Enjoy出海的服务商,注册公司只需一个工作日,如果因为疫情护照过期或没有护照,直接使用中国身份证也能注册公司。
03
为什么要注册在英国
与美国各个州都有自己的税收政策不同,英国是一个统一的三岛,只存在一个税收的制度,管理起来相对比较简单。
同时,英国没有新加坡和香港注册复杂,亦不像印度或者一些南美洲国家有许多要求,比如要求本地有法人等,在英国,没有英国护照也可以注册,手续可以说是现在全球最快的。
04
注册英国公司以后的注意事项
出海时选择了英国之后,就要尽量在本地建立账户,以此来避免出现反洗钱调查等麻烦。
举个例子,一位中国老板将公司注册在英国,不在英国经营,开了一个美国的银行账户,因此钱都是从美国打到英国公司上,再从英国公司向中国转,整个过程既复杂又可疑。外国人的思维比较简单,因此,尽量避免这些“绕弯弯”的手法,会被直接干掉。
比如注册了一家英国公司,在谷歌挂上了游戏,广告产生的收入可以直接在英国做账。多余的钱可以想办法分到给股东,鉴于英国的没有住满183天不需要交税政策,可以将利润以奖金的形式分给股东,之后由股东以各种方式转回中国,整个规程是没有问题的。
英国公司注册下来之后,只需要做三件事情。
第一件事情,注册365天之后的14天之内需要进行工商年审。就好比在上海注册了一家公司,一年后需要拿着营业执照副本去上海工商局盖章。英国这里也是同理。

工商年审的目的是确定公司的股东、股权、总经理、法人、公司地址、个人地址、经营范围是否发生变化,也是要确定公司是否仍然存在,以及公司是否具有满足继续合法经营的资格。
当然,这些都会由英国前程国际来代理执行。
第二件事情,工商年审之后需要做年报,在公司注册满一年之后的9个月内向税务局申报。公司注册后,如果没经营没有收入,那么需要交的税就是零,但是这并不代表不用申报,因为不报会被罚款。
第三件事情,公司年报做完之后,盈利就会交一个19%的企业所得税,不盈利则无需交税,因为离岸公司没有在本地经营,也无需交税。
05
注册英国VAT
VAT(Value Added Tax),即增值税,是英国针对最终消费与使用商品者征收的消费税。

自2012年12月1日起,英国税务局规定,所有海外商,无论是个人还是公司,均不再享有 VAT的免税额度。
英国本地公司享有8.5万英镑的免税起征额度,但如果是其他海外公司,比如中国香港或新加坡,只要去西欧或是英国的Amazon卖东西,就需要交增值税。
一般来说,需要注册VAT的情况有以下三点。

第一,如果注册了一家英国本地公司,用英国本地公司运行本地的海外仓,进行收款、支付采购成本等,就会享受到85000英镑的免税额度,也就是说,只有你的年销售额达到了85000英镑以上,才需要注册。
第二,如果从事进出口贸易,或从海外进出口商品到英国销售,都需要注册VAT。
第三,在英国或欧盟从事跨境电商业务、网上销售产品或服务的境外公司/个人,都需要注册VAT。
目前英国的VAT税率处于整个欧盟的平均水平。欧盟规定,所有国家的VAT税率不能低于20%,所以英国的VAT税率只有20%,同时还享受一些其他的临时税率和特种税率,在5%到19%左右。

举个例子,如果从事小家电的跨境电商,就可以申请低税率,第一年享受6.5%的税率。一些个别商品,如蔬菜水果等未加工食品还可以享受零税率。
另外,注册VAT后,需每三个月申报一次,如无经营,也需按时做零申报;需按时申报,逾期会有罚款。
如何开户?
注册英国公司后,前程国际下属的另外一家公司——金融服务机构MID可以帮助大家开户,公司现在签了4家英国银行,可以为大家开英国本地的银行账户。
股权穿透会不会出问题?
不建议用此类方式来经营,因为开户会出现困难。
举个例子,您注册了一家英国公司,拿英国公司去控香港公司,香港公司又作为股东去控新加坡公司,新加坡公司拿着这些资料去开新加坡账户,新加坡银行就会需要您提供香港的证明,香港方面则需要您提供英国证明,提供完了还需要阐明公司之间的关系,整个流程复杂繁琐。
银行通常都会到当地的工商管理局做6层穿透,比如您是香港控股的新加坡公司,银行就会去查那家香港公司,并询问香港公司和新加坡公司之间的关系,所以不建议大家做较多的搭建。因为公司之间的关系会变得难以解释。
如果大家在英国或爱尔兰注册了公司,则建议大家开英国和爱尔兰本地的账户。
如果您开了一家英国公司,但是去香港开户,香港就会要求在英国文件上盖章,但是英国不存在公章,这就会逼着您造假,刻假公章,再给香港银行盖上,盖上了之后香港方面还会怀疑英国公章的真假。
所以建议如果您的主体放在了英国,全套的东西在英国做比较好,不要跨越不同的文化领域或不同的工商管理习惯,这样会增加很多的成本。
开户之后使用起来,为什么有的账户经常会被调单?
这个不是银行监控的问题,或者说银行故意检查您的账户,而是在实际使用上的习惯问题,引起了银行的注意。
注册资金多少合适?
英国注册公司与别的地方不同,香港和新加坡原来是英国的殖民地,很多沿用的体系制度都是英国10年前或20年前的东西。
虽然英国现在已经与时俱进,但香港还是在使用原来英国的版本,所以现在很多香港中介推的一些东西都不是英国现在最先进的,而是非常老的版本了。
英国本地真正的白人注册公司,注册资金都是1英镑、100英镑和1000英镑,最高的也就达到了8000英镑,不会很多。因为注册资金都是虚拟入资,不是实缴,所以写多少钱都没有问题。
但是写的钱数庞大却会造成两个麻烦,首先,英国的税务局可能会怀疑注册公司的金额是否真实存在并做调查;其次,跟国外公司打交道时,会降低您的可信度。所以建议在英国注册公司遵循英国人习惯,1英镑、100英镑、1000英镑的资本足以了。
如果注册一个1000万英镑资本的公司,在英国开账户都会变得很困难难,英国银行会向您了解,1000万的资本打算分多少次打到英国来,准备什么时候打。这就会产生尴尬了。
股权转让是否需要缴税?
至于股权转让,如果您不是公示的上市公司,可以进行内部协议转让,比如您的公司总共注册股份是1000股,每股1磅钱,您持有800股,另外一个人持有200股,您想转400股给他,你们之间达成协议就可以转让,无需缴税。
股东利润分红是否需要缴税?
有关分红,如果您有几个股东是在册的,到年底产生了利润,如果股东是英国国籍且本人在英国当地,他分了红之后,需要交20%的个人所得税;如果股东是中国人且不在英国当地,并且在英国住的时间不过183天,那么根据英国合理避税的原则,此人也无需缴税。




进群了解更多最新出海资讯、市场活动及合作,扫描关注下方二维码吧!

扫一扫 加入出海交流群